您的位置: 首页 >信息公开>内控专栏>详细内容

内控专栏

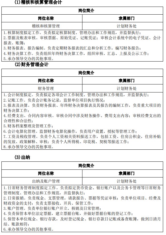
内控关键岗位责任制 ——收支业务管理关键岗位

来源: 发布时间:2024-01-16 11:36:34 浏览次数: 【字体:

内控关键岗位责任制

——收支业务管理关键岗位

收支 收支


终审:计财处
分享到:
【打印正文】
×

用户登录