Beat365中文官方网站
站群导航
学院主站
党政管理
组织部
宣传统战部
资产处
工会(退休职工服务管理中心)
团委
纪检监察(审计)室
保卫处
计财处
教学质量办
学生处
招生就业处
教务处
党政办
科研处
人事处
教学系部
马克思主义学院
继续教育学院
建筑与市政工程学院
中职部
商贸流通工程技术学院
文化与旅游学院
现代农学院
公共教育学院
健康医学院
现代纺织服装设计学院
机电与能源学院
数字信息工程学院
教辅后勤
图文信息中心
鉴定中心
后勤处
首页
职能机构
部门领导
机构设置
联系方式
信息公开
通知
内控专栏
报销专栏
知识普及
政策依据
管理办法
其他
网站地图
友情链接
下载专区
风采展示
…
1
您的位置:
首页
>
信息公开
>
报销专栏
>
详细内容
报销专栏
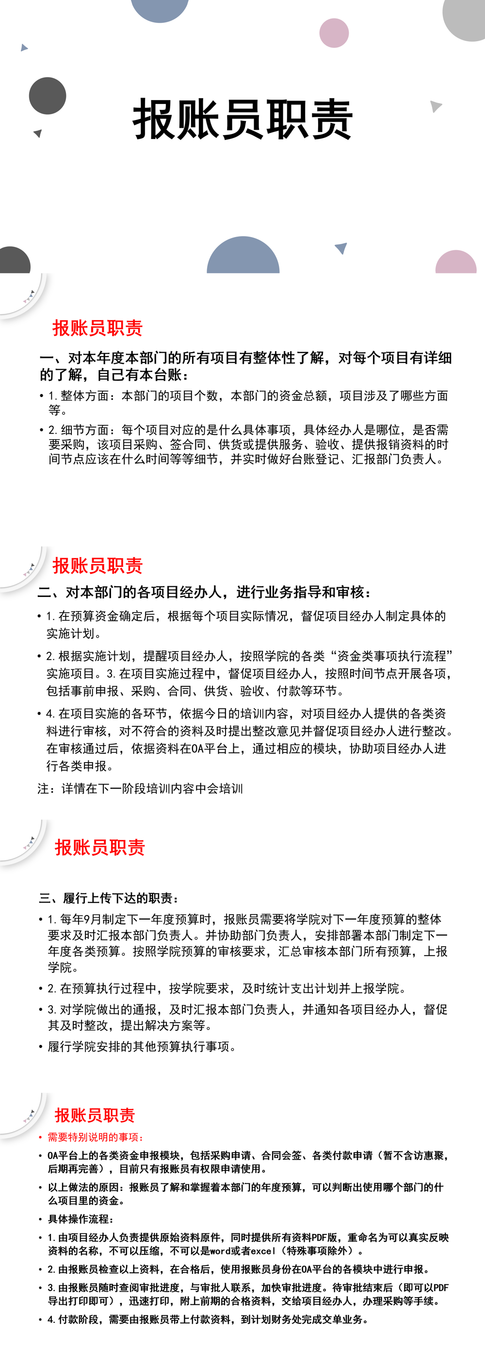
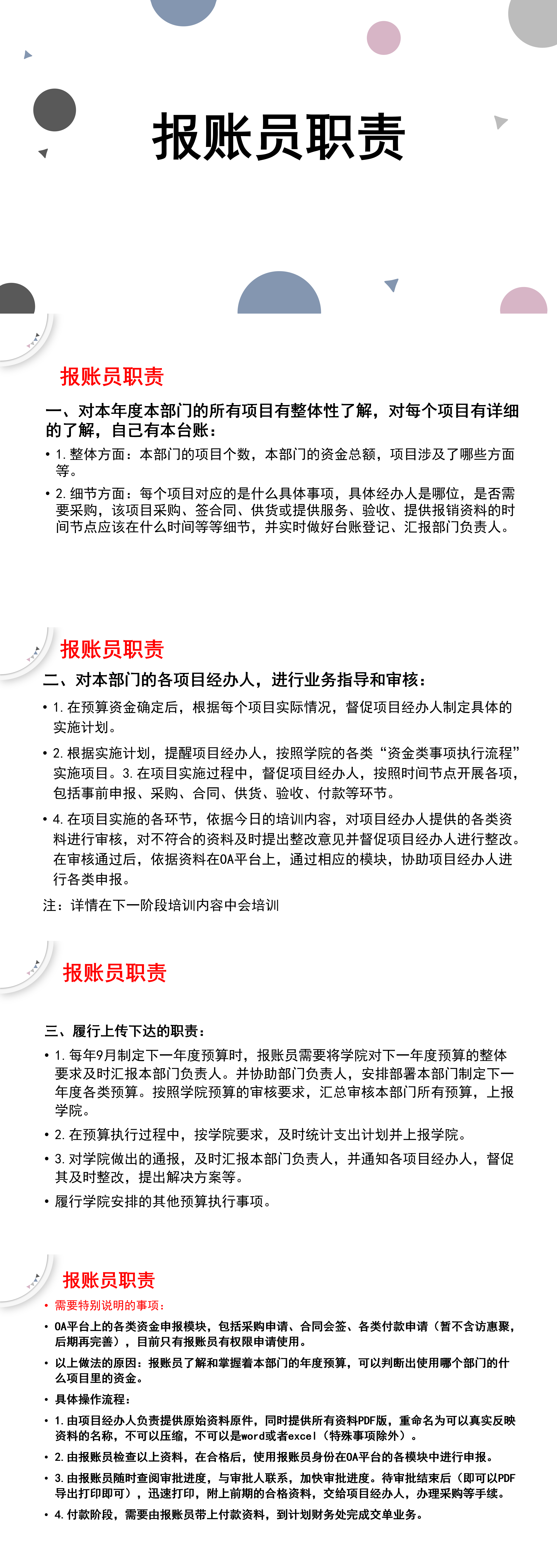
报账员职责
来源:计划财务处
发布时间:2024-03-06 18:24:31
浏览次数:
次
【字体:
小
大
】
报账员职责PPT2
终审:计财处
相关内容
分享到:
【打印正文】
友情链接
新疆维吾尔自治区教育厅
中国职业教育网
×
用户登录
登 录
账号密码登录
成功登录后,
保持登录状态
忘记密码?
用户登录